一、项目概况
公交集团2025-2028年场站(站台)电力设施设备维保项目于2025年8月4日在宜昌城发集团招标采购平台发布招标公告, 2025年8月25日9时00分在宜昌市中南路29号东辰壹号峰景外街城发集团招投标中心进行公开招标,根据评标委员会提交的评标报告,现将评标结果公示如下:
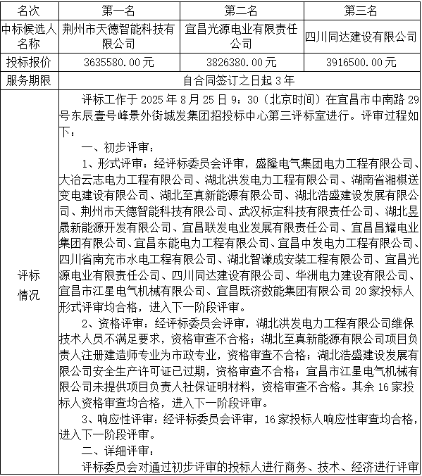
二、评标结果


三、质疑与投诉
投标人或者其他利害关系人对评审结果有异议的,应在评审结果公示期内以书面形式向招标人提出,招标人将自收到异议之日起3日内作出书面答复,作出答复前,将暂停招标活动。
投标人或者其他利害关系人对招标人答复仍持有异议的,应当在收到答复之日起3日内持招标人的答复及投诉书,向招标人监督部门提出投诉。
四、联系方式
1.招标人:宜昌公交集团有限责任公司
联系电话:18672092096
2.代理机构:建成工程咨询股份有限公司
联系电话:18771828308
3.宜昌公交集团有限责任公司招投标监督管理办公室
联系电话:0717-6068558