欢迎来到宜昌公交集团有限责任公司!
服务热线:
0717-6855118
首页
集团简介
集团简介
分子公司简介
大事记
公交文化
公司荣誉
企业理念
建企五十周年
品牌创建
日行一善
失物招领
新闻中心
企业要闻
一线动态
媒体聚焦
宜昌公交睿评
创清廉公交 树新风正气
思想大解放 作风大整顿
公交展示厅
公交查询
线路查询
公告栏
公交线路表
党建工作
党建要闻
党建课堂
纪检动态
专题活动
联系我们
通知公告
线路通告
招标公告
其他公告
您当前所在位置:
首页
>>
通知公告
>>
招标公告
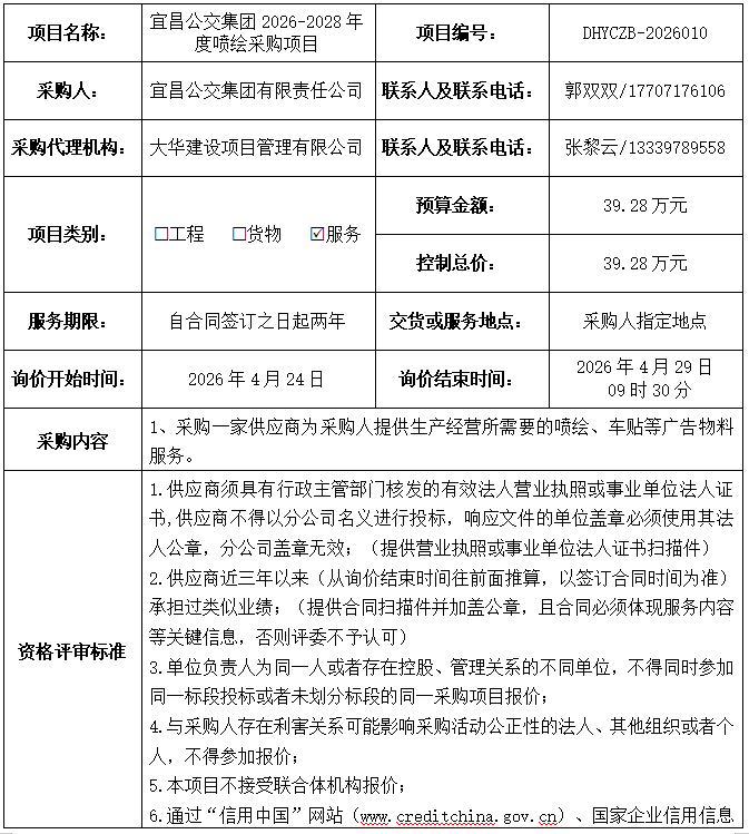
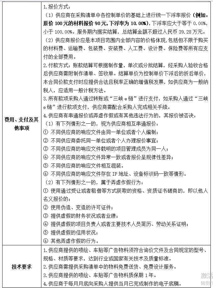
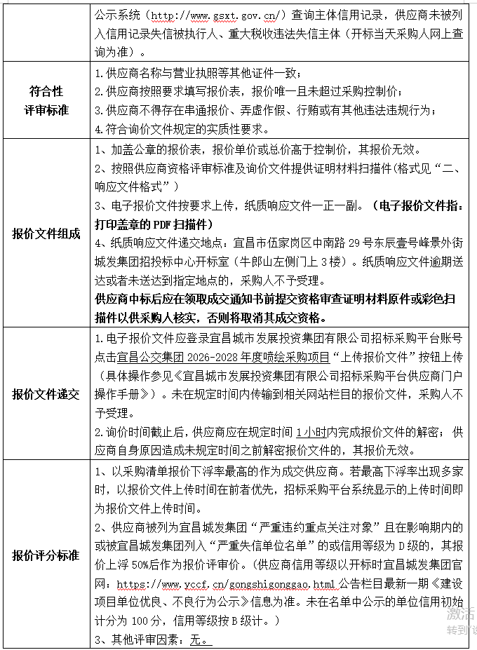
宜昌公交集团2026-2028年度喷绘采购项目企业场外简易询价公告
日期:2026-04-24 浏览量:
16
次
分享到:
0
相关推荐
Copyright(C) 2006 www.ycbus.com All Rights Reserved 鄂ICP备13001544
公司地址:湖北省宜昌市港窑路63号
咨询电话:0717-6855118 版权所有:宜昌公交集团有限责任公司
工信部备案号:
鄂ICP备14016203号-2